Spring Security 6 配置方法,废弃 WebSecurityConfigurerAdapter
前言
最近阿里云的项目迁回本地运行,数据库从阿里云的 RDS(即 Mysql5.6)换成了本地 8.0,Redis 也从古董级别的 2.x 换成了现在 6,忍不住,手痒,把 jdk 升级到了 17,用 zgc 垃圾回收器,源代码重新编译重新发布,结果碰到了古董的 SpringBoot 不支持 jdk17,所以有了这篇日志。记录一下 SpringBoot2+SpringSecurity+JWT 升级成 SpringBoot3+SpringSecurity+JWT,就像文章标题所说的,SpringSecurity 已经废弃了继承 WebSecurityConfigurerAdapter 的配置方式,那就的从头来咯。
在 Spring Security 5.7.0-M2 中,Spring 就废弃了 WebSecurityConfigurerAdapter,因为 Spring 官方鼓励用户转向基于组件的安全配置。本文整理了一下新的配置方法。
在下面的例子中,我们使用 Spring Security lambda DSL 和 HttpSecurity#authorizeHttpRequests 方法来定义我们的授权规则,从而遵循最佳实践。
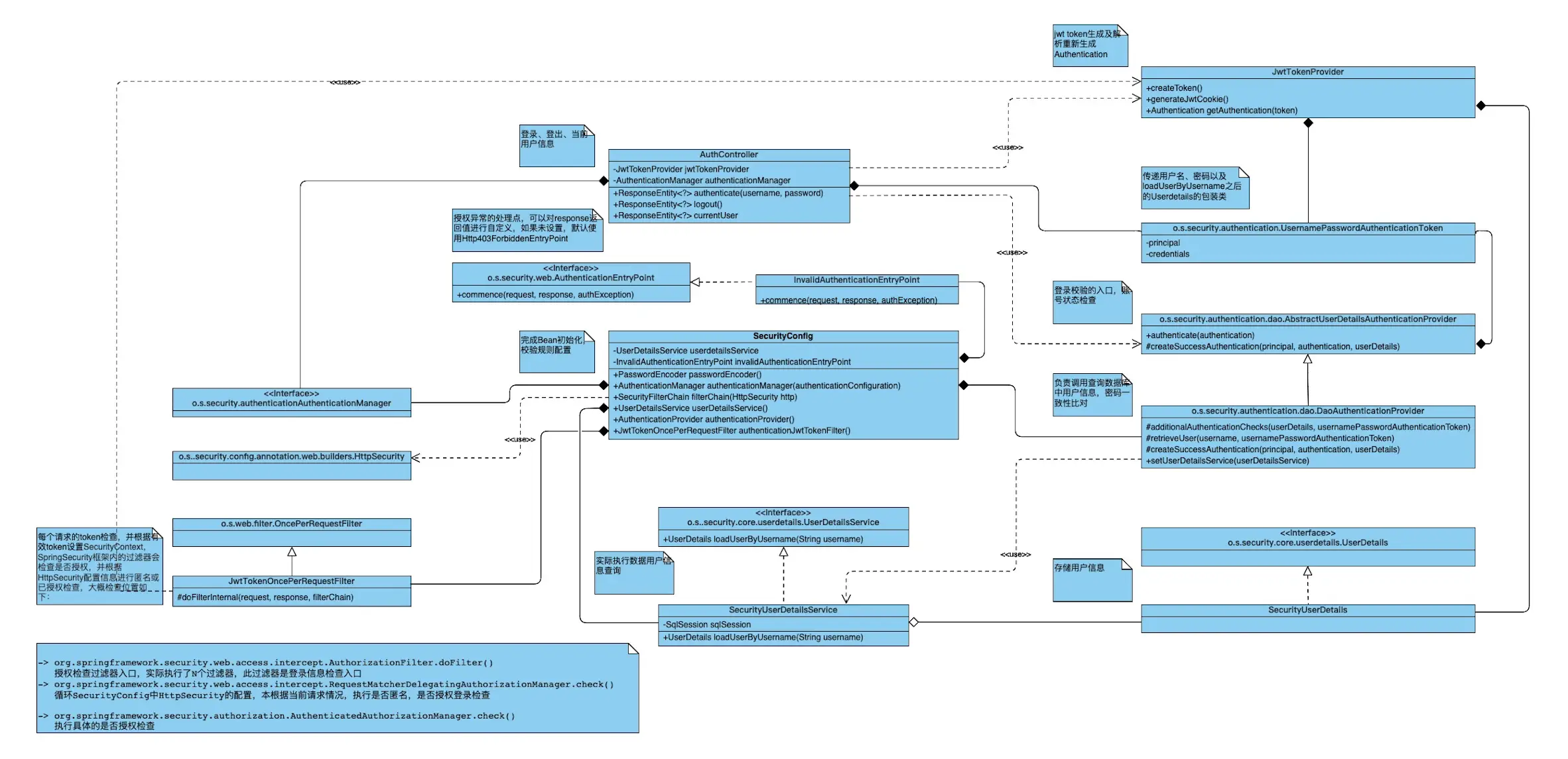
配置成功后根据配置的情况整理的类图

配置详情
1. 启用 WebSecurity 配置
@Configuration
@EnableWebSecurity
public class SecurityConfig {
}
以下的配置在 SecurityConfig 内完成。
1.1. 注册 SecurityFilterChain Bean,并完成 HttpSecurity 配置
在HttpSecurity中注意使用了lambda写法,使用这种写法之后,每个设置都直接返回HttpSecurity对象,避免了多余的and()操作符。每一步具体的含义,请参考代码上的注释。
@Bean
public SecurityFilterChain filterChain(HttpSecurity http) throws Exception {
http
// 禁用 basic 明文验证
.httpBasic().disable()
// 前后端分离架构不需要 csrf 保护
.csrf().disable()
// 禁用默认登录页
.formLogin().disable()
// 禁用默认登出页
.logout().disable()
// 设置异常的 EntryPoint,如果不设置,默认使用 Http403ForbiddenEntryPoint
.exceptionHandling(exceptions -> exceptions.authenticationEntryPoint(invalidAuthenticationEntryPoint))
// 前后端分离是无状态的,不需要 session 了,直接禁用。
.sessionManagement(session -> session.sessionCreationPolicy(SessionCreationPolicy.STATELESS))
.authorizeHttpRequests(authorizeHttpRequests -> authorizeHttpRequests
// 允许所有 OPTIONS 请求
.requestMatchers(HttpMethod.OPTIONS, "/**").permitAll()
// 允许直接访问授权登录接口
.requestMatchers(HttpMethod.POST, "/web/authenticate").permitAll()
// 允许 SpringMVC 的默认错误地址匿名访问
.requestMatchers("/error").permitAll()
// 其他所有接口必须有 Authority 信息,Authority 在登录成功后的 UserDetailsImpl 对象中默认设置“ROLE_USER”
//.requestMatchers("/**").hasAnyAuthority("ROLE_USER")
// 允许任意请求被已登录用户访问,不检查 Authority
.anyRequest().authenticated())
.authenticationProvider(authenticationProvider())
// 加我们自定义的过滤器,替代 UsernamePasswordAuthenticationFilter
.addFilterBefore(authenticationJwtTokenFilter(), UsernamePasswordAuthenticationFilter.class);
return http.build();
}
1.2. 注册自定义用户登录信息查询 Bean
@Autowired
private UserDetailsService userDetailsService;
@Bean
public UserDetailsService userDetailsService() {
// 调用 JwtUserDetailService 实例执行实际校验
return username -> userDetailsService.loadUserByUsername(username);
}
这里关联到一个自定义的子类 UserDetailsService,代码逻辑如下,注意需要根据实际情况改造数据库查询逻辑:
@Component
public class SecurityUserDetailsService implements UserDetailsService {
@Autowired
private SqlSession sqlSession;
@Override
public UserDetails loadUserByUsername(String username) throws UsernameNotFoundException {
try {
// 查询数据库用户表,获得用户信息
sqlSession.xxx
// 使用获得的信息创建 SecurityUserDetails
SecurityUserDetails user = new SecurityUserDetails(username,
password,
// 以及其他 org.springframework.security.core.userdetails.UserDetails 接口要求的信息
);
logger.info("用户信息:{}", user);
return user;
} catch (Exception e) {
String msg = "Username: " + username + " not found";
logger.error(msg, e);
throw new UsernameNotFoundException(msg);
}
}
}
1.3. 注册密码加密 Bean
@Bean
public PasswordEncoder passwordEncoder() {
return new BCryptPasswordEncoder();
}
1.4. 注册用户授权检查执行 Bean
这里设定使用 DaoAuthenticationProvider 执行具体的校验检查,并且将自定义的用户登录查询服务 Bean,和密码生成器都注入到该对象中
/**
* 调用 loadUserByUsername 获得 UserDetail 信息,在 AbstractUserDetailsAuthenticationProvider 里执行用户状态检查
*
* @return
*/
@Bean
public AuthenticationProvider authenticationProvider() {
DaoAuthenticationProvider authProvider = new DaoAuthenticationProvider();
// DaoAuthenticationProvider 从自定义的 userDetailsService.loadUserByUsername 方法获取 UserDetails
authProvider.setUserDetailsService(userDetailsService());
// 设置密码编辑器
authProvider.setPasswordEncoder(passwordEncoder());
return authProvider;
}
1.5. 注册授权检查管理 Bean
/**
* 登录时需要调用 AuthenticationManager.authenticate 执行一次校验
*
* @param config
* @return
* @throws Exception
*/
@Bean
public AuthenticationManager authenticationManager(AuthenticationConfiguration config) throws Exception {
return config.getAuthenticationManager();
}
1.6. 注册每次请求的 jwt 检查拦截器
在拦截器中检查 jwt 是否能够通过签名验证,是否还在有效期内。如果通过验证,使用 jwt 中的信息生成一个不含密码信息的 SecurityUserDetails 对象,并设置到 SecurityContext 中,确保后续的过滤器检查能够知晓本次请求是被授权过的。具体代码逻辑看 3.2. jwt 请求过滤器。
@Bean
public JwtTokenOncePerRequestFilter authenticationJwtTokenFilter() {
return new JwtTokenOncePerRequestFilter();
}
1.7. SecurityConfig 对象完整内容
@Configuration
@EnableWebSecurity
public class SecurityConfig {
@Autowired
private UserDetailsService userDetailsService;
@Autowired
private InvalidAuthenticationEntryPoint invalidAuthenticationEntryPoint;
@Bean
public PasswordEncoder passwordEncoder() {
return new BCryptPasswordEncoder();
}
@Bean
public JwtTokenOncePerRequestFilter authenticationJwtTokenFilter() {
return new JwtTokenOncePerRequestFilter();
}
@Bean
public SecurityFilterChain filterChain(HttpSecurity http) throws Exception {
http
// 禁用 basic 明文验证
.httpBasic().disable()
// 前后端分离架构不需要 csrf 保护
.csrf().disable()
// 禁用默认登录页
.formLogin().disable()
// 禁用默认登出页
.logout().disable()
// 设置异常的 EntryPoint,如果不设置,默认使用 Http403ForbiddenEntryPoint
.exceptionHandling(exceptions -> exceptions.authenticationEntryPoint(invalidAuthenticationEntryPoint))
// 前后端分离是无状态的,不需要 session 了,直接禁用。
.sessionManagement(session -> session.sessionCreationPolicy(SessionCreationPolicy.STATELESS))
.authorizeHttpRequests(authorizeHttpRequests -> authorizeHttpRequests
// 允许所有 OPTIONS 请求
.requestMatchers(HttpMethod.OPTIONS, "/**").permitAll()
// 允许直接访问授权登录接口
.requestMatchers(HttpMethod.POST, "/web/authenticate").permitAll()
// 允许 SpringMVC 的默认错误地址匿名访问
.requestMatchers("/error").permitAll()
// 其他所有接口必须有 Authority 信息,Authority 在登录成功后的 UserDetailsImpl 对象中默认设置“ROLE_USER”
//.requestMatchers("/**").hasAnyAuthority("ROLE_USER")
// 允许任意请求被已登录用户访问,不检查 Authority
.anyRequest().authenticated())
.authenticationProvider(authenticationProvider())
// 加我们自定义的过滤器,替代 UsernamePasswordAuthenticationFilter
.addFilterBefore(authenticationJwtTokenFilter(), UsernamePasswordAuthenticationFilter.class);
return http.build();
}
@Bean
public UserDetailsService userDetailsService() {
// 调用 JwtUserDetailService 实例执行实际校验
return username -> userDetailsService.loadUserByUsername(username);
}
/**
* 调用 loadUserByUsername 获得 UserDetail 信息,在 AbstractUserDetailsAuthenticationProvider 里执行用户状态检查
*
* @return
*/
@Bean
public AuthenticationProvider authenticationProvider() {
DaoAuthenticationProvider authProvider = new DaoAuthenticationProvider();
// DaoAuthenticationProvider 从自定义的 userDetailsService.loadUserByUsername 方法获取 UserDetails
authProvider.setUserDetailsService(userDetailsService());
// 设置密码编辑器
authProvider.setPasswordEncoder(passwordEncoder());
return authProvider;
}
/**
* 登录时需要调用 AuthenticationManager.authenticate 执行一次校验
*
* @param config
* @return
* @throws Exception
*/
@Bean
public AuthenticationManager authenticationManager(AuthenticationConfiguration config) throws Exception {
return config.getAuthenticationManager();
}
}
2. JWT 请求过滤检查
/**
* 每次请求的 Security 过滤类。执行 jwt 有效性检查,如果失败,不会设置 SecurityContextHolder 信息,会进入 AuthenticationEntryPoint
*/
public class JwtTokenOncePerRequestFilter extends OncePerRequestFilter {
@Autowired
private JwtTokenProvider jwtTokenProvider;
@Override
protected void doFilterInternal(HttpServletRequest request, HttpServletResponse response, FilterChain filterChain)
throws ServletException, IOException {
try {
String token = jwtTokenProvider.resolveToken(request);
if (token != null && jwtTokenProvider.validateToken(token)) {
Authentication auth = jwtTokenProvider.getAuthentication(token);
if (auth != null) {
SecurityContextHolder.getContext().setAuthentication(auth);
}
}
} catch (Exception e) {
logger.error("Cannot set user authentication!", e);
}
filterChain.doFilter(request, response);
}
}
3. 登录校验
考虑到 jwt 签名验签的可靠性,以及 jwt 的有效载荷并未被加密,所以 jwt 中放置了 UserDetails 接口除密码字段外其他所有字段以及项目所需的业务字段。两个目的,1. 浏览器端可以解码 jwt 的有效载荷部分的内容用于业务处理,由于不涉及到敏感信息,不担心泄密;2.服务端可以通过 jwt 的信息重新生成 UserDetails 对象,并设置到 SecurityContext 中,用于请求拦截的授权校验。
代码如下:
@RestController
@RequestMapping("/web")
public class AuthController {
@PostMapping(value="/authenticate")
public ResponseEntity<?> authenticate(@RequestBody Map<String, String> param) {
logger.debug("登录请求参数:{}", param);
try {
String username = param.get("username");
String password = param.get("password");
String reqType = param.get("type");
// 传递用户密码给到 SpringSecurity 执行校验,如果校验失败,会进入 BadCredentialsException
Authentication authentication = authenticationManager.authenticate(new UsernamePasswordAuthenticationToken(username, password));
// 验证通过,设置授权信息至 SecurityContextHolder
SecurityContextHolder.getContext().setAuthentication(authentication);
// 如果验证通过了,从返回的 authentication 里获得完整的 UserDetails 信息
SecurityUserDetails userDetails = (SecurityUserDetails) authentication.getPrincipal();
// 将用户的 ID、名称等信息保存在 jwt 的 token 中
String token = jwtTokenProvider.createToken(userDetails.getUsername(), userDetails.getCustname(), new ArrayList<>());
// 设置 cookie,本项目中非必需,因以要求必须传 head 的 Authorization: Bearer 参数
ResponseCookie jwtCookie = jwtTokenProvider.generateJwtCookie(token);
Map<String, Object> model = new HashMap<>();
model.put("username", username);
model.put("token", token);
return ok().body(RespBody.build().ok("登录成功", model));
} catch (BadCredentialsException e) {
return ok(RespBody.build().fail("账号或密码错误!"));
}
}
}
结语
经过以上步骤,对 SpringSecurity6 结合 jwt 机制进行校验的过程就全部完成了,jwt 的工具类可以按照项目自己的情况进行编码。近期会修改我位于 github 的示例工程,提供完整的 SpringBoot3+SpringSecurity6+jwt 的示例工程。目前有一个 SpringBoot2 的老版本在这里。jwt 的工具类也可以参考老版本的这个。
以上关于Spring Security 6 配置方法,废弃 WebSecurityConfigurerAdapter的文章就介绍到这了,更多相关内容请搜索码云笔记以前的文章或继续浏览下面的相关文章,希望大家以后多多支持码云笔记。
如若内容造成侵权/违法违规/事实不符,请将相关资料发送至 admin@mybj123.com 进行投诉反馈,一经查实,立即处理!
重要:如软件存在付费、会员、充值等,均属软件开发者或所属公司行为,与本站无关,网友需自行判断
码云笔记 » Spring Security 6 配置方法,废弃 WebSecurityConfigurerAdapter
微信
支付宝